티스토리 뷰
웹디자인기능사는 한국산업인력공단에서 시행하는 국가기술자격증 중 하나입니다. 홈페이지를 제작하거나, 홈페이지 기획, 설계제작하며 시스템자원 및 사용할 소프트웨어를 활용하여 기본적인 프로그램을 수행하는 직무를 하기 위한 자격증입니다.
요즘 인공지능을 이용한다거나 디지털상에서의 수익화등이 떠오르면서 웹제작에 많이들 관심을 가지고 있습니다. 자격시험은 일반검정형과 과정평가형으로 취득할 수 있으며 오늘은 일반검정형의 필기, 실기 시험정보와 공개 및 기출문제, 합격률 등에 대해 자세히 알아보도록 하겠습니다.

웹디자인기능사 시험일정 및 원서접수
시험일정

위사진과 같이 시험은 1년에 4회 진행됩니다. 중간에 한번 특성화 고등학생들의 위한 시험은 일반인분들에게는 제외됩니다. 매년 시험이 이루어지는 일정은 비슷한 시기이기 때문에 내년을 준비하시는 분들도 참고하시면 좋겠습니다.
올해는 8월 28일 ~ 8월 31일까지 원서접수가 진행되는 4회차 시험만 남아있는 상태입니다.
응시자격
제한없음
원서접수
한국산업인력공단 Q-Net 홈페이지에서 온라인으로 원서접수 가능합니다.
올해 시험을 한번 응시해보고 싶으신 분들은 곧 원서접수 기간이니 일정 다시 한번 체크하시고 원서접수 놓치지 마시기 바랍니다.
(한국산업인력공단 Q-Net 홈페이지)
필기 실기 시험정보 및 공개문제
시험정보
필기 : 디자인일반, 인터넷일반, 웹그래픽디자인 (객관식 4지 택일형, 60문항 60분)
실기 : 웹디자인 실무작업 (작업형 4시간 정도)
합격기준은 100점 만점에 60점 이상합니다.
응시수수료는 필기 : 14,500원 / 실기 : 20,100원입니다.
필기실시 시험을 준비하시기 전에 한국산업인력공단에서 제공하는 출제기준과 공개문제를 먼저 확인해 보시는 걸 추천드립니다.

위 사진과 같이 필기 및 실기 시험의 출제기준을 명확하게 제공하고 있습니다. 파일을 다운로드하여 확인하시기 바랍니다.
공개문제
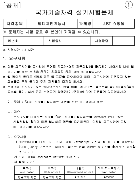
아주상세한 실제출제되는 문제와 같은 형태의 시험지입니다.
공개문제는 실기기출문제라고 생각하시면 됩니다. 공개문제의 일부입니다. 총 20개의 문제가 포함되어 있는 파일은 제공하고 있습니다. 꼭 다운로드하여 확인하시고 연습해 보시기 바랍니다.
추천문제집 및 합격률
추천문제집
어느 정도 소프트웨어를 이용할 줄 알고 개발코드에 대해서 관심이 있으신 분들은 충분히 독학으로도 취득가능한 자격증입니다. 동영상강의가 포함되어 있는 추천문제집을 구입하여서 출제기준, 공개문제, 기출문제집을 열심히 공부한다면 필기 실기 모두 독학으로 합격가능하다고 봅니다. 동영상무료강의와 CBT모의고사시험이 포함되어있는 문제집을 고르시면 좋을 것 같습니다.
합격률

합격률통계를 확인해 보면 필기시험은 작년에 70%대로 떨이 지긴 했지만 그전에는 다 80%를 넘었습니다. 그만큼 필기시험은 조금만 노력한다면 충분히 취득가능합니다. 필기 실기를 한 번에 준비하여 취득하셔도 좋고 필기 합격하시면 2년간 유효하기 때문에 실기를 추후에 응시하는 것도 방법입니다.
실기시험은 필기에 비해 합격률이 조금 낮지만 그래도 50% 이상으로 다른 기능사시험에 비해 쉽게 취득할 수 있는 자격증입니다. 본인이 소프트웨어에 대해 정말 하나도 몰라 독학은 힘들다 생각하시는 분들은 주변에 학원을 등록하여 취득하시는 것이 가장 빠른 방법이라 생각합니다. 오프라인상의 학원도 괜찮고 온라인인강으로도 많이 진행하고 있습니다.
과정평가형자격 자격증 종류, 자격조건, 훈련기관
과정평가형 자격은 국가기술자격증을 일반검정형(필기, 실기 시험)으로 자격증을 취득하는 것이 아니라 설계된 교육 훈련과정을 이수하고 내/외부 평가를 거쳐 취득하는 국가기술자격입니다.
ballpig.com
신재생에너지발전설비기능사(태양광) 필기 실기 시험 응시자격
신재생에너지발전설비기능사는 태양광, 풍력, 수력, 연료전지의 신재생에너지발전설비 시스템에 대한 숙련기능을 가지고 독립정인 신재생에너지 발전소 및 건축물과 시설 등을 시공, 운영, 유
ballpig.com
멀티미디어콘텐츠제작전문가 필기 시험일정, 합격률과 연봉
멀티미디어콘텐츠제작전문가 자격증은 한국산업인력공단에서 시행하는 국가자격증입니다. 디지털화의 급속한 지전으로 콘텐츠들이 미디어를 통해 불특정 다수에게 퍼지고 있는 현재입니다.
ballpig.com
'자격증정보' 카테고리의 다른 글
| 정보처리기능사 필기 실기 기출문제, 합격률, 시험일정 (1) | 2023.08.29 |
|---|---|
| 과정평가형자격 자격증 종류, 자격조건, 훈련기관 (0) | 2023.08.27 |
| 일식조리기능사 필기 실기 시험일정, 메뉴, 준비물 (2) | 2023.08.25 |
| 양식조리기능사 필기 실기 메뉴, 시험일정, 합격률 총정리 (2) | 2023.08.23 |
| 한식조리기능사 필기 실기 메뉴 및 시험일정, 추천문제집 (2) | 2023.08.22 |
